An analytic report on likely Iranian disinformation after the April 5, 2026, rescue mission
Date: April 6, 2026
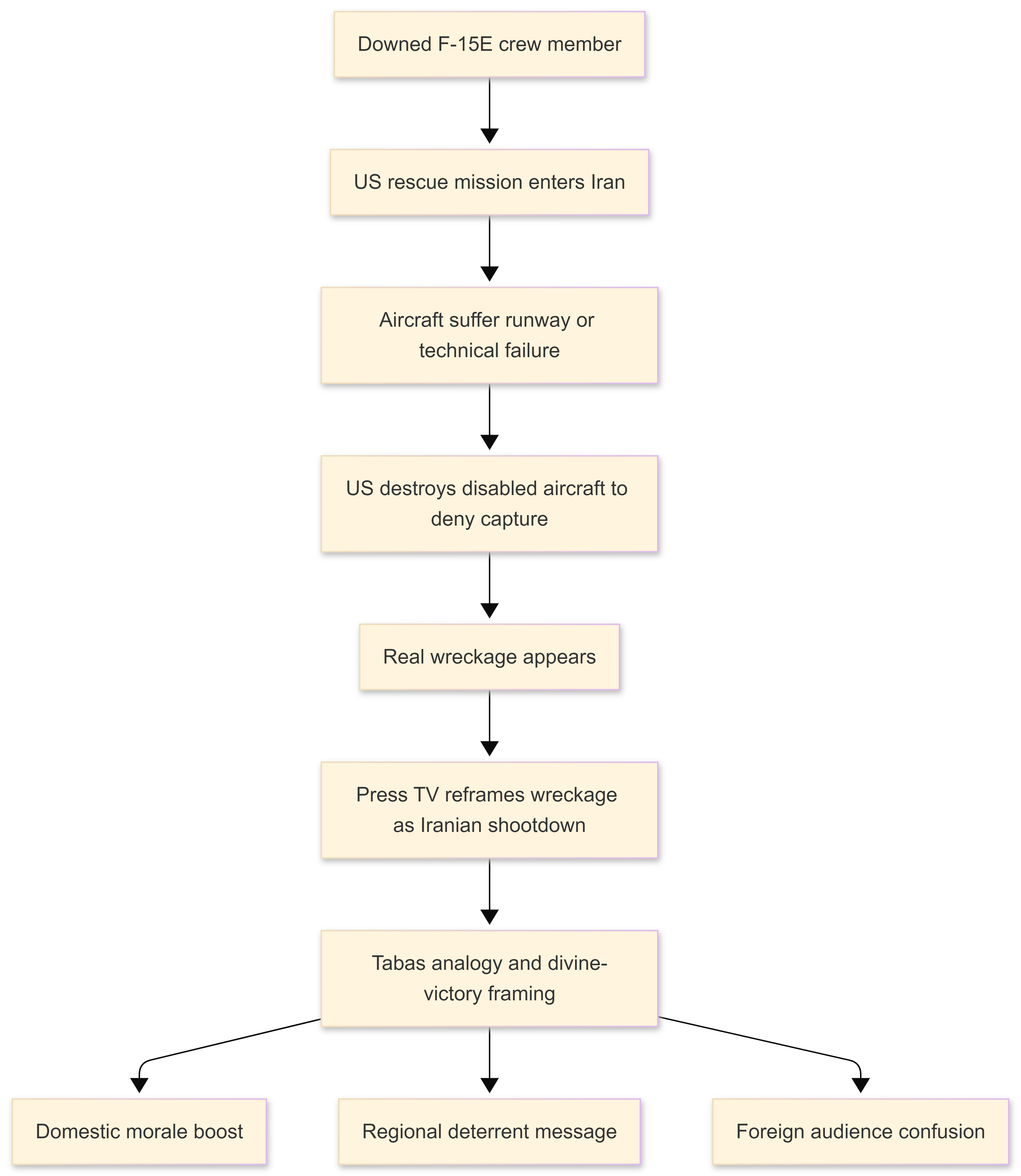
Press TV and Iranian official channels cast a difficult United States combat search-and-rescue mission as an Iranian battlefield victory. The core claim says Iranian forces shot down two C-130 transport aircraft and two Black Hawk helicopters near Isfahan. Independent reporting points the other way. Reuters and the Associated Press reported that American forces rescued the missing airman, suffered no confirmed fatalities, and destroyed disabled aircraft themselves after a runway problem and mission complications. Tehran needed a counter-story after Washington and allied media framed the mission as a rare tactical success inside Iran. The Press TV line gives Iran a domestic morale story, a deterrent message, and an online propaganda hook built around the memory of Operation Eagle Claw. Further Iranian messaging will very likely keep folding real wreckage, selective imagery, and older revolutionary symbolism into a false claim of shootdown and mass American loss.
Key judgments
| Judgment | Assessment | Confidence | Basis |
| Core Press TV claims that Iran shot down two C-130s and two Black Hawks | Highly likely false | High | Reuters and AP report the rescue succeeded, and US forces destroyed the disabled aircraft after takeoff problems. |
| Claim that the mission was an Iranian operational triumph comparable to the Tabas operation. | Likely propaganda framing | High | Narrative relies on revolutionary symbolism, miracle language, and selective evidence, not independent verification. |
| Claim that at least five Americans were killed | Unconfirmed and likely false | Moderate | Independent reporting cited no confirmed US fatalities during the rescue. |
| Use of real wreckage imagery to support a false shootdown narrative | Highly likely | High | Wreckage existed, but credible reporting says the United States destroyed its own stranded aircraft to deny capture. |
Introduction
Press TV’s April 5 story, “From Tabas to Isfahan: Iran destroys two US C-130s, echoing 1980 Eagle Claw debacle,” reads less like straight reporting and more like a wartime influence product. The article blends battlefield claims, religious framing, revolutionary memory, and triumphal language into one package. The central line is simple: Iran says it shot down an American rescue aircraft and turned a United States recovery mission into a humiliation. The stronger the article pushes that line, the more scrutiny the line needs.
Available reporting from Reuters and the Associated Press undercuts the core claim. Reuters reported that the United States rescued the missing airman after a mission that nearly failed when two MC-130 aircraft could not take off, which forced commanders to adjust the plan and destroy disabled aircraft rather than leave sensitive equipment behind. AP likewise reported that the rescue succeeded, that the United States destroyed its own aircraft after a technical failure, and that Iranian claims of multiple shootdowns were not backed by American reporting. Those facts match the account you provided at the outset and sharply conflict with the Press TV version of events.
What Press TV claims
Press TV pushes five major claims.
- Iranian forces destroyed two C-130 aircraft and two Black Hawk helicopters during the rescue mission.
- Iranian ground fire and air defense trapped and then killed the rescue force at an abandoned airstrip near Isfahan.
- American losses included at least five personnel killed.
- The rescue mission proved the collapse of the United States combat search-and-rescue doctrine over Iran.
- The incident recreated the meaning of the 1980 Tabas failure and showed divine punishment, historical revenge, and American weakness.
Language choices matter here. Press TV does not merely report a military claim. Press TV turns the event into a morality play. Phrases about “divine justice,” “historical revenge,” “weak army,” and “flames of the wrath” are classic signs of political-psychological messaging rather than evidence-led battle damage assessment.
What independent reporting confirms
Reuters reported that the rescue mission succeeded after a hazardous deep-penetration operation. Two MC-130 aircraft failed to take off. Commanders then altered the extraction plan and destroyed the disabled planes so Iran could not seize sensitive gear. Reuters also reported a CIA deception effort, electronic jamming, and roadway strikes used to protect the force. That account includes friction and aircraft loss, but loss due to self-destruction after mechanical or runway failure is not the same as loss due to an Iranian shootdown.
The Associated Press reported the same broad picture. American forces recovered both aviators from the downed F-15E. Iranian media later showed images of wreckage. American sources said the United States destroyed aircraft that had become unusable, while Iranian media claimed those assets had been downed. AP added a key point: no confirmed American fatalities were reported during the rescue. That point directly clashes with Press TV’s casualty line.
Reuters also carried the Iranian claim in a separate piece, but flagged that claim as unverified. That difference matters. Credible reporting separated Iranian statements from fact. Press TV erased that line and wrote the claim as settled truth.
Why the Press TV account is highly likely to be disinformation
- The core claim conflicts with fresher, higher-grade reporting
Reliable reporting from major international outlets says the mission did recover the missing crew member and that the United States destroyed the stranded aircraft after takeoff failure. Press TV presents the same wreckage as proof of Iranian shootdowns. A false explanation built around a real image is a common disinformation pattern because it grants visual credibility to an invented conclusion.
- The article inflates certainty while evidence remains thin
Press TV states that the wreckage was geolocated and verified, yet the article does not present a transparent method, a third-party chain of custody, or an independent forensic review. Press TV also folds broad claims about earlier American aircraft losses into the same narrative arc. That structure widens the story’s emotional reach while reducing the burden of proof for each separate claim.
- Internal friction appears inside the article itself
Press TV first leans on an early official claim about one destroyed C-130, then later expands the count to two and explains the gap afterward. Such repairs often appear when propaganda shops move faster than verifiable information. Fast wartime messaging often starts with a headline result and patches details later.
- The rhetoric is built for identity reinforcement
Words like “divinely guided,” “historical revenge,” and “heroic fighters of Islam” are not neutral battlefield language. Such wording binds the event to revolutionary identity, religious legitimacy, and the long memory of Tabas. Iranian state media often uses that structure when it needs to turn a contested event into a confidence-building national myth.
- The story converts a US denial action into an Iranian kill claim
Even if Iranian observers later filmed burning American aircraft, that does not prove Iranian forces caused the losses. Reuters reported that American forces destroyed disabled aircraft to prevent the capture of sensitive equipment. Press TV’s narrative depends on collapsing cause, sequence, and ownership into one false image of Iranian battlefield dominance.
Narrative engineering and semiotic cues
Press TV chose Tabas with care. Eagle Claw sits at the center of the Islamic Republic’s memory of American failure in Iran. Linking April 2026 wreckage to April 1980 pulls the new event into a sacred national storyline. That move does three jobs at once. First, it blunts the public effect of a successful American rescue. Second, it restores prestige after Iranian air defenses failed to stop the extraction. Third, it tells regional audiences that even a tactically successful United States operation still ends in loss and humiliation.
Semiotic markers in the text are plain. Fire, wreckage, divine favor, heroic fighters, and the desert echo of Tabas all serve as symbols before they give evidence. Stylometric markers point the same way. Press TV uses intensifiers, mockery, and moral language in repeated bursts. That rhythm suits influence writing. That rhythm does not suit careful battle reporting.
Probable motives
| Probable motive | How the story supports it | Likelihood |
| Preserve domestic morale | Turns an American rescue success into an Iranian victory story built around visible wreckage. | Very likely |
| Deter follow-on rescue or special operations raids | Claims that Iranian airspace and ground networks can trap and destroy rescue forces. | Likely |
| Shape foreign perception | Feeds doubt in the Western public about American competence, cost, and survivability. | Likely |
| Reinforce regime legitimacy | Wraps the event in revolutionary memory, religion, and state authority. | Very likely |
Effects and implications
Press TV’s article will likely travel well inside audiences already primed to distrust Western military reporting. The story carries three traits that help it spread fast: dramatic imagery, a clear winner-loser frame, and a historical analogy that needs little explanation within pro-regime circles. Real wreckage helps the lie travel. Online amplifiers then need only add short captions such as “second Tabas,” “US disaster,” or “Iran shot them down.”
Policy impact is more modest but still real. Repetition of such claims can cloud early crisis awareness, pollute open-source collection, and pressure journalists or commentators into false balance. Analysts who do not separate evidence from adversary claims risk mistaking narrative volume for proof. That danger grows during fast-moving conflict, when video fragments arrive before a technical explanation is provided.
Counter-disinformation takeaways
Three steps matter most in near real time.
- Keep the core fact pattern simple: rescue succeeded; aircraft were stranded; US forces destroyed their own unusable planes; Iranian shootdown claims remain unsupported.
- Pair every rebuttal with a sequence, not just a denial. Timeline beats slogan in cases built from real imagery.
- Treat symbolic framing as data. Tabas references, miracle language, and revenge motifs show the regime’s target audience and intent.
Conclusion
Press TV’s Isfahan story is highly likely disinformation built on a real event, real wreckage, and false causation. Independent reporting does not support the claim that Iranian forces shot down two C-130s and two Black Hawks. Available evidence supports a different reading: the United States completed the rescue, ran into severe extraction problems, then destroyed disabled aircraft to keep equipment out of Iranian hands. Press TV then recast that denial action as a clean Iranian battlefield kill and wrapped it in the memory of Tabas for maximum domestic and regional effect.
Readers should therefore treat the article as a state-aligned influence product, not as a reliable account of battle damage. Core claim false. Narrative value for Tehran is high. Propaganda utility is immediate.
Comparative table: adversary claims vs. verified or better-supported facts
| Press TV or the Iranian claim | Verified or better-supported finding | Assessment |
| Iran shot down two C-130s and two Black Hawks. | Reuters and AP report that US forces destroyed disabled aircraft after takeoff failure; the Iranian shootdown claim remains unverified. | Highly likely false |
| At least five Americans were killed. | Independent reporting cited no confirmed US fatalities during the rescue. | Likely false |
| Mission ended in operational collapse. | The rescue mission recovered the missing airman despite heavy risk and equipment loss. | Misleading framing |
| Wreckage proves Iranian tactical supremacy. | Wreckage proves aircraft loss, not Iranian causation. | False inference |
Appendix A
Evidence ranking
Appendix B: Source note
The primary input for the adversary narrative came from the attached Iranian text and the attached instructions on report structure and tone.
Open-source confirmation relied on Reuters, Reuters’ separate claim-reporting item, and the Associated Press as of April 6, 2026.


