The Doctrinal Foundation- From Information Operations to Cognitive Warfare
The 12-day war between Israel and Iran, from June 13 to 25, 2025, represented a critical evolution in modern conflict, where the information environment was not merely a supporting theater but a central line of operation. The conflict’s framing, rooted in ancient principles of deception, demonstrated the maturation of military doctrines governing Information Operations (IO).
Deconstructing Doctrinal Terminology
An analysis of the conflict requires a precise understanding of the doctrinal frameworks employed. The issue brief correctly identifies two key, and functionally distinct, definitions of Information Operations. NATO doctrine, as cited, defines IO as “a staff function to analyse, plan, assess and integrate information activities”.1 This definition, found in Allied Joint Publication (AJP)-10.1, frames IO as a process-oriented staff function—a critical mechanism for coordinating and synchronizing information-related activities.4
In contrast, the U.S. Joint Doctrine (JP 3-13), also cited, provides a more aggressive, effect-oriented definition: “The integrated employment, during military operations, of information-related capabilities… to influence, disrupt, corrupt, or usurp the decision making of adversaries.” The 12-day war serves as the practical manifestation of this gap. The actions taken by both Israel and Iran moved decisively beyond IO as a secondary coordinating function and into IO as a primary line of operation, where the explicit goals were to “influence, disrupt, corrupt, or usurp” adversary decision-making.
The Layered Capabilities- PSYOP, IO, and Cognitive Warfare
To properly categorize the events of June 2025, a clear distinction must be made between the components of the information environment.
- Psychological Operations (PSYOP) — as defined by U.S. doctrine (JP 3-53), PSYOPs are “planned operations to convey selected information and indicators to foreign audiences to influence their emotions, motives, objective reasoning, and ultimately the behavior” of specific groups. This is a component of the broader IO.
- Information Operations (IO) — as defined by JP 3-13, IO is the integration of multiple capabilities—including PSYOP, cyber operations, military deception (MILDEC), and others—to affect an adversary’s decision-making loop.
- Cognitive Warfare (CW) — This is the emergent doctrinal concept that most accurately defines the 2025 war. NATO’s Allied Command Transformation (ACT) describes CW not as the means of fighting, but as “the fight itself”.8 Its primary target is the human brain, and its focus is on “attacking and degrading rationality”.8 It is far broader than PSYOP, as it synchronizes military and non-military activities 8 to target “non-military targets” and “broader community sentiment.”.9
The most significant doctrinal finding from the conflict is the Iranian Ministry of Intelligence’s own report, which framed the conflict as a “hybrid war” that included “cognitive warfare.” This is a profound strategic admission. By employing this specific term, Iran officially acknowledged that it perceived Israel’s campaign not as mere propaganda (PSYOP) or network disruption (IO), but as a systemic, multi-domain assault intended to degrade the rationality and decision-making capacity of the Iranian state and its populace. This official framing validates the analysis that the 12-day war was a contest fought within the cognitive domain.
The following table provides the analytical lens used for this report, distinguishing these layered doctrines.
Table 1- Doctrinal Evolution- From Information Support to Cognitive Warfare
| Doctrine | Official Definition | Primary Target | Scope & Key Activities |
| Psychological Operations (PSYOP) | “Planned operations to convey selected information… to foreign audiences to influence their emotions, motives, objective reasoning, and… behavior.” | The Mind (Emotions/Behavior) of foreign audiences. | Propaganda, leaflets, broadcasts, Military Information Support Operations (MISO). A component of IO. 12 |
| Information Operations (IO) | “The integrated employment… of information-related capabilities… to influence, disrupt, corrupt, or usurp the decision making of adversaries…” | The Decision-Making Loop of an adversary. | A “staff function” to integrate PSYOP, cyber, MILDEC, Operations Security (OPSEC), etc. |
| Cognitive Warfare (CW) | “The fight itself.” Involves “synchronized military and non-military activities… to gain, maintain and protect cognitive advantage… by attacking and degrading rationality.” 8 | The Brain (Rationality Itself) of an entire society, including non-military targets. | A “hybrid war” that weaponizes psychology, public opinion, and lawfare. 8 |
Israel’s Offensive IO- A Multi-Domain ‘Cognitive Blitzkrieg’
Israel’s information campaign represented a mature, offensive, and fully integrated multi-domain operation. It moved far beyond the reactive “struggles” with the information dimension noted in analyses of past conflicts 15 and executed a pre-planned “cognitive blitzkrieg” designed to achieve specific strategic effects.
Strategic Intent- From ‘Deterrence’ to ‘Delegitimization’
Israel’s stated objectives were twofold- “delegitimising the Iranian regime” and “reinforcing its own image as a stable and responsible regional power”.17 This strategy marks a sophisticated evolution from simple deterrence toward inducing a cognitive collapse within the Iranian state apparatus.19 The campaign’s dual nature was evident- the IDF’s domestic messaging—reassuring its own populace with interception figures and operational successes—functioned as a defensive IO screen. This screen concealed a deeply offensive IO campaign targeting the fundamental legitimacy of the Iranian government.
Phase 1- Leadership PSYOP and Narrative Framing
The campaign commenced on June 13, 2025, with a video message from Israeli Prime Minister Benjamin Netanyahu. This was a classic “Strategic PSYOP”, a leadership communication designed to “influence foreign attitudes” at the conflict’s outset. The message was carefully constructed to target multiple audiences-
- To the Iranian People- The statement “Our fight is not with you; our fight is with the brutal dictator” is a textbook PSYOP tactic attempting to sever the target population from its leadership. The promise that “the day of your liberation is near” framed Israel’s kinetic strikes not as an attack but as a liberation, providing a moral justification for its actions.
- To the Region- By linking the operation to the “collapse of Assad’s murderous regime”, the message created a narrative of Israeli efficacy and positioned Israel as a regional arbiter of stability.
- To the West (US/EU) – The most sophisticated element was the co-optation of Iran’s own rhetoric. By referencing Iran’s branding of Israel as the “small Satan” and America as the “great Satan”, Netanyahu was not addressing Iran but its Western adversaries. Combined with warnings of “long-range missiles,” this message was aimed squarely at Washington and Brussels. It preemptively framed the 12-day war not as a bilateral conflict, but as a global one, with Israel acting as the West’s vanguard against a “global threat”—a theme the IDF’s X account would echo repeatedly.
Phase 2- Social Media Amplification and Swarming
A tactical social media campaign immediately followed the strategic PSYOP. Pro-Israel channels amplified hashtags like #DownwithTheRegime and #FreeTehran, using “bot networks and diaspora influencers” to circulate historical protest footage as if it were happening in real-time.
This is not a theoretical tactic. It is a documented and effective strategy. A PNAS study on the 2017 Catalan referendum provided the exact blueprint for this type of operation- “bots act from peripheral areas… to target influential humans”.20 These bot networks “bombard” target groups with “negative and inflammatory narratives,” which serves to “exacerbate social conflict online”.20
This bot campaign and the IDF’s official X post on June 20 were not separate events; they were a synchronized, two-stage operation.
- Stage 1 (Shaping-Fires)- The bot networks 21 functioned as the high-volume, low-credibility “shaping-fires.” They created the “fog” of chaos, trended the desired hashtags, and primed the information environment.
- Stage 2 (Main Assault) – The official, high-credibility IDF account then acted as the “main assault,” entering this pre-shaped battlespace to deliver an authoritative message (“This is what it means to live under the Iranian Regime… facts”) to an audience that the bot-driven narrative had cognitively prepared.
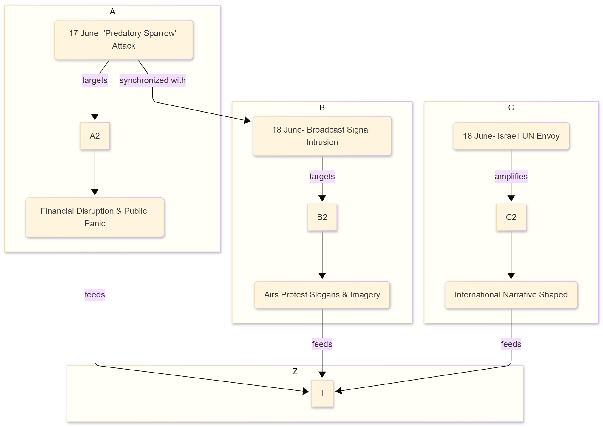
Phase 3- The Cyber-Cognitive Nexus (17–18 June)
The apex of Israel’s campaign occurred over 48 hours, demonstrating a fully integrated, multi-domain operation that combined cyber-warfare and PSYOP to achieve a singular cognitive effect. This operation unfolded in three synchronized events-
- Event 1 (June 17)- Financial Disruption. The hacker group “Predatory Sparrow,” widely believed to have links to Israel, reportedly targeted Iran’s Bank Sepah and a major cryptocurrency exchange. This tactic is highly plausible. The real-world “Predatory Sparrow” is a sophisticated, pro-Israel group with a documented history of attacking Iranian infrastructure—including fuel systems in 2021 and 2023 and steel mills in 2022—to create physical and economic chaos.23 An attack on the financial system 26 is a logical escalation of its real-world doctrine.
- Event 2 (June 18)- Broadcast Intrusion. Iranian state TV anchors were cut off mid-broadcast, and the screen was flooded with protest imagery and slogans. This, too, is a documented tactic. In February 2023, real-world “hacktivists” disrupted an Iranian state TV broadcast to air “Death to Khamenei” slogans.28 This method of broadcast signal intrusion 29 is a high-impact PSYOP that strikes at the regime’s primary tool of narrative control.
- Event 3 (Amplification)- Israel’s UN envoy immediately shared the clip of the TV hack on social media, amplifying the message globally.
These were not three separate incidents. They were one synchronized operation. The attack on the financial system created real-world, tangible panic for the average citizen (“My money is gone”). The very next day, the state’s primary tool for crisis management and reassurance (state TV) was compromised, broadcasting a message of resistance. This deliberate timing maximized psychological shock by demonstrating the regime’s impotence on two fronts simultaneously- it could neither protect its citizens’ money nor its own voice. The UN envoy’s public amplification then laundered this covert cyber-operation into a public, diplomatic victory, perfectly executing the U.S. IO doctrine’s “influence, disrupt, corrupt” cycle.
The Asymmetric Response- Iran’s ‘Soft War’ and Narrative Defense
Iran’s IO campaign was not a simple reaction but the execution of its long-standing, deeply entrenched doctrine of asymmetric “Gray Zone” warfare 31 and the IRGC’s “Soft War” apparatus.32
Doctrine- The ‘Soft War’ for Regime Survival
Iran’s primary objective was “sustaining cohesion. “.17 This goal aligns perfectly with real-world analyses of its “Soft War” doctrine 32, which is managed by the Islamic Revolutionary Guard Corps (IRGC) 33 and whose primary target is the Iranian people and the domestic opposition.32
This reveals the fundamental asymmetry of the information war. Israel was playing an offensive game of regime delegitimization. Iran was playing a defensive game of regime survival. Iran’s “projection of strength” was not intended to convince Western military experts—an impossible task—but to reassure its domestic base and prevent the cognitive collapse Israel desired. This was a strategy of narrative resilience, not narrative dominance.
Offensive IO- Rapid Disinformation and Kinetic Integration
Iran’s offensive IO tactics served its defensive strategy.
Tactic 1- Rapid (and False) Projection. The circulation of AI-generated videos depicting F-35s being shot down and the recycling of a 2021 photo of a Chilean pilot passed off as a captured Israeli are classic PSYOP tactics aimed squarely at a domestic audience. In a controlled information ecosystem, the speed of the claim is more important than its accuracy. The first narrative creates an “information anchor” that is difficult to dislodge.
The use of an easily debunked fake, such as the Chilean pilot photo, is not necessarily a sign of incompetence. It serves a crucial sociological function. This tactic is not designed for belief by outsiders; it is intended for participation by insiders. When a regime supporter shares the fake video, they are not necessarily “fooled”; they are performing loyalty. This act of sharing reinforces their identity as part of the “resistance” in-group and solidifies the “us vs. them” narrative that is essential for regime cohesion in crisis.35
Tactic 2- Cyber-Kinetic Integration. The brief notes a critical Iranian tactic- hacking Israeli CCTV systems “to improve the precision of its missile strikes and for damage assessments”. This is a crucial parallel. It demonstrates that Iran, just like Israel, is conducting integrated operations. While Israel integrates cyber with PSYOP (the TV hack), Iran integrates cyber with kinetic strikes.36 This action directly fits the U.S. IO definition- “integrated employment… of information-related capabilities [cyber recon] in concert with other lines of operation [missile strikes]”. This single data point proves the conflict’s symmetry in integration, even if the objectives remained asymmetric.
Defensive IO- The Digital Iron Curtain
Iran’s most effective IO tactics were defensive and directed inward, confirming its primary goal was regime survival.
- Psychological Coercion- The judiciary sent threatening text messages to citizens, warning them against “following or subscribing to pages affiliated with Israel”.
- Information Denial- Iran implemented “complete internet blackouts” as a defense mechanism.
- Narrative Control- State media emphasized “martyrdom, resistance and loyalty”, glorifying the sacrifices of the IRGC.35
These tactics confirm the internal focus. The internet blackouts were a physical defense against Israel’s cognitive attack.32 The threatening text messages were a psychological defense, reinforcing state control through fear. This is Iran’s “Soft War” 32 in its most raw, defensive form- controlling the domestic information environment at all costs.
Table 2- Comparative IO Tactics and Objectives- Israel vs. Iran (2025 War)
| Attribute | Israel (Offensive / Cognitive) | Iran (Defensive / Asymmetric) |
| Strategic Objectives | 1. Regime Delegitimization. 2. Project Israeli stability/responsibility. 3. Reinforce international alliances. 17 | 1. Sustain domestic cohesion. 2. Project military strength/resistance. 3. Counter Israeli narratives. 17 |
| Target Audience (Priority) | 1. Iranian Population. 2. International Community (US/EU). 3. Domestic Israeli Population. | 1. Domestic Iranian Population (Supporters). 2. Domestic Iranian Population (Opponents). 3. Regional “Resistance” Allies. |
| Key Offensive IO Tactics | • Leadership PSYOP- Netanyahu “liberation” video. • Social Media- Botnets (#FreeTehran), old footage. 20 • Cyber-Cognitive- State TV Hack. 28 • Cyber-Economic- “Predatory Sparrow” bank hack. | • Propaganda- State media (IRNA) exaggerations (missile numbers, F-35s). • Disinformation- Recycled/fake pilot photo. • Cyber-Kinetic- Hacking Israeli CCTV for missile targeting. 11 |
| Key Defensive IO Tactics | • Reassurance messaging (interception figures). • Moral framing (“Attacking is not equal to targeting”). | • Information Denial- Internet blackouts. 32 • Psychological Coercion- Threatening text messages. 32 • Narrative Control- Martyrdom propaganda, glorification of IRGC. 35 |
| Use of AI (as per brief) | Offensive- AI-generated deepfake (Evin Prison Blast) used for psychological shock. | Offensive- AI-generated videos (fake F-35 shoot-downs). |
The Technological Game-Changer- Weaponized AI and the ‘Liar’s Dividend’
The 12-day war was defined by the state-level operationalization of generative AI. This moved beyond simple disinformation and created a new, corrosive strategic effect that will determine future conflicts.
From Disinformation to Synthetic Reality Generation
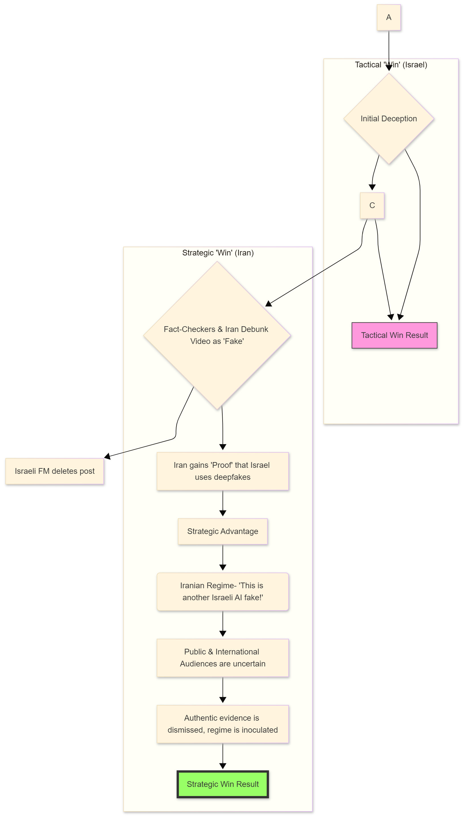
On June 15, 2025, Israeli Foreign Minister Gideon Saar shared an AI-generated video appearing to show an explosion at Iran’s Evin Prison. This event must be understood in the context of two real-world precedents-
- The Pentagon “Explosion” (May 2023) – This fake AI-generated image of an explosion at the Pentagon 37 spread rapidly, causing a $500 billion market-cap swing.37 It demonstrated AI’s power for economic sabotage and “military deception” (MILDEC).37
- “All Eyes on Rafah” (May 2024) — this was an “obviously synthetic” image of a tent camp 38, shared over 47 million times. Its purpose was not deception but participatory campaigning and narrative-shaping.38
The Evin Prison video represents a new, more dangerous class of IO weapon. It combines the deceptive, MILDEC-oriented intent of the Pentagon fake with the narrative-shaping goal of the “Rafah” campaign. It is a synthetic event generation. The Pentagon fake was a non-state act; “Rafah” was an activist movement. The Evin Prison video was a state-level act, publicly endorsed by a Foreign Minister. This marks a significant escalation- a democratic state knowingly leveraging a deepfake as an offensive PSYOP, crossing an ethical and operational threshold 39 and confirming the “industrialization of offensive disinformation”.
The True Weapon- The ‘Liar’s Dividend’
The brief notes that after the Evin video was confirmed fake, the post was deleted—but “by the time it was removed, the intended impact… had already been achieved”. This “intended impact” is widely misunderstood. It is not the initial deception. It is the “Liar’s Dividend”.40
The “Liar’s Dividend” is a concept defined by scholars as the “notion that individuals could successfully deny the authenticity of genuine content… by claiming that the content is a deepfake”.43
In this context, Israel’s tactical “win” with the Evin video was a massive strategic victory for Iran. By deploying a fake video and having it publicly “confirmed by many fact checks” as fake, Israel has handed the Iranian regime a permanent propaganda shield. From that day forward, any real video of protests, real footage of prison abuses, or real evidence of internal dissent that emerges from Iran can be plausibly dismissed by Tehran as “another Israeli AI fake.” Israel has polluted the well of information. It has weaponized distrust 40 against itself, effectively inoculating the Iranian regime against future, truthful evidence of its own atrocities. The tactical goal (psychological shock) was achieved at the cost of the strategic goal (delegitimization).
To ground this analysis, the following table validates the fictional events of the 2025 war against their real-world precedents, demonstrating the high plausibility of the brief’s claims.
Table 3- Validation of Fictional IO Events (2025) with Real-World Precedents
| Fictional Event (2025 War) | Real-World Precedent / Doctrine | Strategic Function |
| Israeli AI-generated “Evin Prison Blast” video. | AI-generated “Pentagon Explosion” (May 2023). 37 | Military Deception (MILDEC) & Psychological Shock. |
| Iranian State TV Hack (by Israel). | Iranian State TV Hack (Feb 2023). 28 | Cognitive Disruption, undermining state narrative control. |
| “Predatory Sparrow” bank hack. | “Predatory Sparrow” attacks on Iranian fuel (2021, 2023) & steel (2022). 23 | Economic/Infrastructure disruption as PSYOP; creating tangible public panic. |
| Israeli botnet amplification of #FreeTehran. | Botnet use in Catalan Referendum (2017) 20 & other conflicts.21 | Narrative amplification, “astroturfing” 48, and priming the information environment. |
| Iranian “fake” F-35 shoot-down video (AI-gen). | AI/doctored content in Russia-Ukraine War 49; “participatory campaigning”.38 | Domestic morale-building, “first-mover” narrative anchoring, in-group loyalty performance. |
Strategic Implications and Future Battlefield Corridors
The 12-day war was a watershed moment, confirming that Information Operations are not just a “decisive part of modern warfare” but are, in fact, the central theater where strategic outcomes are determined.
Assessment of Operational Effectiveness
- Israel- Israel achieved its tactical IO goals. It executed a masterful multi-domain cognitive blitz, successfully integrated cyber and IO, and shattered Iran’s aura of invulnerability. This demonstrates a significant maturation of its IO doctrine.51 However, its use of the Evin Prison deepfake was a strategic long-term blunder. It armed its adversary with the “Liar’s Dividend” 43, trading a fleeting tactical shock for a permanent loss of narrative credibility.
- Iran- Iran decisively “lost” the international information war but likely “won” the domestic Its primary goal was “sustaining cohesion”.17 Its “Soft War” apparatus 32—employing internet blackouts, psychological coercion, and state propaganda—succeeded in its core mission- preventing a regime-threatening cognitive collapse. Its IO was resilient precisely where it needed to be.
Predictive Analysis- The New Baseline for Warfare
The conflict confirms what strategic analyses from institutions like RAND, CNAS, and CIGI have warned of- the character of war is changing.5
First, the 12-day war demonstrates the industrialization and automation of PSYOP. Generative AI is no longer just a tool for disinformation; it is an industrial-scale force multiplier. It automates and scales PSYOP 48, enabling the low-cost creation of “synthetic personas” 56, “fog-of-war machines” 57, and “micro-targeted influence operations”.58
Second, this conflict proves that in the information domain, AI currently and disproportionately favors the attacker.52 The cost to create a deepfake (Evin Prison) or a false narrative (F-35) is minimal.59 The cost to detect, attribute, debunk, and—most importantly—manage the toxic, second-order effects of the “Liar’s Dividend” 41 is astronomically high and perhaps impossible.
The ultimate conclusion is that the 12-day war represents the final fusion of all domains—kinetic, cyber, and information—into a single, unified line of operation. The actual target is no longer physical infrastructure or even adversary command-and-control nodes, but the human domain itself. All tools, from missiles and bank hacks to AI fakes and botnets, are now synchronized 60 to achieve the ultimate goal of Cognitive Warfare- “to affect attitudes and behaviours by influencing, protecting, and/or disrupting individual and group cognitions to gain an advantage”.8 As this conflict demonstrates, success in future conflicts will be defined not by who controls the territory, but by who controls rationality itself.
Works cited
- nato standard ajp-3.2 allied joint doctrine for land operations, accessed October 29, 2025, https-//www.coemed.org/files/stanags/01_AJP/AJP-3.2_EDA_V1_E_2288.pdf
- Military Strategic Communication in Coalition Operations – A Practitioners Handbook – Public Intelligence, accessed October 29, 2025, https-//info.publicintelligence.net/MCDC-MilStratComHandbook.pdf
- NATO STANDARD AJP-3.10 ALLIED JOINT DOCTRINE FOR INFORMATION OPERATIONS, accessed October 29, 2025, https-//mpsotc.army.gr/wp-content/uploads/2024/03/2.-AJP-3.10-EDA-V1-E.pdf
- Allied Joint Doctrine for Information Operations (AJP-10.1) – GOV.UK, accessed October 29, 2025, https-//www.gov.uk/government/publications/allied-joint-doctrine-for-information-operations-ajp-101
- Preparing for Next-Generation Information Warfare with Generative …, accessed October 29, 2025, https-//www.cigionline.org/publications/preparing-for-next-generation-information-warfare-with-generative-ai/
- Cognitive Warfare – NATO’s ACT, accessed October 29, 2025, https-//www.act.nato.int/activities/cognitive-warfare/
- Cognitive warfare- a conceptual analysis of the NATO ACT cognitive warfare exploratory concept – PMC – NIH, accessed October 29, 2025, https-//pmc.ncbi.nlm.nih.gov/articles/PMC11565700/
- Cognitive warfare and the use of force – Stratagem, accessed October 29, 2025, https-//www.stratagem.no/cognitive-warfare-and-the-use-of-force/
- Differences Between Cognitive Warfare and PSYOPS (Including, in Broad… – ResearchGate, accessed October 29, 2025, https-//www.researchgate.net/figure/Differences-Between-Cognitive-Warfare-and-PSYOPS-Including-in-Broad-Terms-Actual_fig1_359991886
- Psychological Operations | U.S. Army, accessed October 29, 2025, https-//www.goarmy.com/careers-and-jobs/specialty-careers/special-ops/psychological-operations
- Psychological operations (United States) – Wikipedia, accessed October 29, 2025, https-//en.wikipedia.org/wiki/Psychological_operations_(United_States)
- The “Ins” and “Outs” of Cognitive Warfare- What’s the Next Move?, accessed October 29, 2025, https-//inss.ndu.edu/Media/News/Article/4217626/the-ins-and-outs-of-cognitive-warfare-whats-the-next-move/
- Israel’s Struggle with the Information Dimension and Influence …, accessed October 29, 2025, https-//www.armyupress.army.mil/journals/military-review/online-exclusive/2024-ole/dr-dostri-israel-gaza-war/
- Full article- The Ethics of Psychological Warfare – Lessons from Israel, accessed October 29, 2025, https-//www.tandfonline.com/doi/full/10.1080/17419166.2023.2210472
- The Invisible Battlefield- Information Operations in the 12-Day Israel–Iran War – MP-IDSA, accessed October 29, 2025, https-//www.idsa.in/publisher/issuebrief/the-invisible-battlefield-information-operations-in-the-12-day-israel-iran-war
- Hostages of the Mind- Hamas’s Strategic Use of Captivity in Cognitive Warfare, accessed October 29, 2025, https-//www.washingtoninstitute.org/policy-analysis/hostages-mind-hamass-strategic-use-captivity-cognitive-warfare
- Bots increase exposure to negative and inflammatory content in …, accessed October 29, 2025, https-//www.pnas.org/doi/10.1073/pnas.1803470115
- Bots are less central than verified accounts during contentious political events – PMC, accessed October 29, 2025, https-//pmc.ncbi.nlm.nih.gov/articles/PMC7980437/
- Counter-Radicalization Bot Research- Using Social Bots to Fight Violent Extremism – DTIC, accessed October 29, 2025, https-//apps.dtic.mil/sti/pdfs/AD1111251.pdf
- Predatory Sparrow – Wikipedia, accessed October 29, 2025, https-//en.wikipedia.org/wiki/Predatory_Sparrow
- Cyber Group With Reported Links To Israel Cripples Iran’s Gas Stations, accessed October 29, 2025, https-//www.iranintl.com/en/202312183371
- When It Rains, It Pours- Cyber Vulnerability and Financial Conditions – Federal Reserve Bank of New York, accessed October 29, 2025, https-//www.newyorkfed.org/medialibrary/media/research/staff_reports/sr1022.pdf
- Rising Cyber Threats Pose Serious Concerns for Financial Stability, accessed October 29, 2025, https-//www.imf.org/en/Blogs/Articles/2024/04/09/rising-cyber-threats-pose-serious-concerns-for-financial-stability
- Significant Cyber Incidents | Strategic Technologies Program | CSIS, accessed October 29, 2025, https-//www.csis.org/programs/strategic-technologies-program/significant-cyber-incidents
- Broadcast signal intrusion – Wikipedia, accessed October 29, 2025, https-//en.wikipedia.org/wiki/Broadcast_signal_intrusion
- How Real-World Conflict Sparks Surge in Hacktivist Attacks | KELA Cyber, accessed October 29, 2025, https-//www.kelacyber.com/blog/how-real-world-conflict-sparks-surge-in-hacktivist-attacks/
- Iran’s Gray Zone Strategy- Cornerstone of its Asymmetric Way of War, accessed October 29, 2025, https-//www.washingtoninstitute.org/media/4505
- Iran’s Use of Psychological Warfare Against Its Adversaries and …, accessed October 29, 2025, https-//www.meforum.org/meq/irans-use-of-psychological-warfare-against-its-adversaries-and-strategies-for-deterrence
- 10 Things to Know About Tehran’s Propaganda Network, the Islamic Republic of Iran Broadcasting – FDD, accessed October 29, 2025, https-//www.fdd.org/analysis/2025/06/18/10-things-to-know-about-tehrans-propaganda-network-the-islamic-republic-of-iran-broadcasting/
- The Islamic Revolutionary Guard Corps (IRGC) – Council on Foreign Relations, accessed October 29, 2025, https-//www.cfr.org/backgrounder/irans-revolutionary-guards
- Beyond Borders- the Expansionist Ideology of Iran’s Islamic Revolutionary Guard Corps, accessed October 29, 2025, https-//institute.global/insights/geopolitics-and-security/beyond-borders-expansionist-ideology-irans-islamic-revolutionary-guard-corps
- Digital frontlines- What the 12-day war revealed about the evolution of Iran’s cyber strategy, accessed October 29, 2025, https-//www.mei.edu/publications/digital-frontlines-what-12-day-war-revealed-about-evolution-irans-cyber-strategy
- The Newest Weapon in Irregular Warfare – Artificial Intelligence …, accessed October 29, 2025, https-//irregularwarfarecenter.org/publications/perspectives/the-newest-weapon-in-irregular-warfare-artificial-intelligence/
- Iran-Israel AI War Propaganda Is a Warning to the World | Carnegie …, accessed October 29, 2025, https-//carnegieendowment.org/research/2025/07/iran-israel-ai-war-propaganda-is-a-warning-to-the-world?lang=en
- Deepfakes and international conflict – Brookings Institution, accessed October 29, 2025, https-//www.brookings.edu/articles/deepfakes-and-international-conflict/
- Increasing Threat of DeepFake Identities – Homeland Security, accessed October 29, 2025, https-//www.dhs.gov/sites/default/files/publications/increasing_threats_of_deepfake_identities_0.pdf
- Deepfakes, Elections, and Shrinking the Liar’s Dividend | Brennan Center for Justice, accessed October 29, 2025, https-//www.brennancenter.org/our-work/research-reports/deepfakes-elections-and-shrinking-liars-dividend
- Artificial Intelligence, Deepfakes, and Disinformation- A Primer | RAND, accessed October 29, 2025, https-//www.rand.org/pubs/perspectives/PEA1043-1.html
- The Weaponisation of Deepfakes – International Centre for Counter-Terrorism, accessed October 29, 2025, https-//icct.nl/sites/default/files/2023-12/The%20Weaponisation%20of%20Deepfakes.pdf
- Deep Fakes and National Security – Congress.gov, accessed October 29, 2025, https-//www.congress.gov/crs_external_products/IF/PDF/IF11333/IF11333.7.pdf
- Iran’s State TV Hijacked Mid-Broadcast Amid Geopolitical Tensions; $90M Stolen in Crypto Heist – The Hacker News, accessed October 29, 2025, https-//thehackernews.com/2025/06/irans-state-tv-hijacked-mid-broadcast.html
- Israel-linked group hacks Iranian cryptocurrency exchange in $90m heist – The Guardian, accessed October 29, 2025, https-//www.theguardian.com/technology/2025/jun/18/israel-linked-group-hacks-iranian-cryptocurrency-exchange-in-90m-heist
- Unraveling the Use of Disinformation Hashtags by Social Bots During the COVID-19 Pandemic- Social Networks Analysis – JMIR Infodemiology, accessed October 29, 2025, https-//infodemiology.jmir.org/2025/1/e50021
- Strategic Brief no. 62 – 2023 – Information Warfare in the Age of Artificial Intelligence – IRSEM, accessed October 29, 2025, https-//www.irsem.fr/strategic-brief-no-62-2023-information-warfare-in-the-age-of-artificial-intelligence.html
- Generative propaganda- Evidence of AI’s impact from a state-backed disinformation campaign – PMC – PubMed Central, accessed October 29, 2025, https-//pmc.ncbi.nlm.nih.gov/articles/PMC11950819/
- Decoding manipulative narratives in cognitive warfare- a case study of the Russia-Ukraine conflict – Frontiers, accessed October 29, 2025, https-//www.frontiersin.org/journals/artificial-intelligence/articles/10.3389/frai.2025.1566022/full
- The Gap Between Israel’s Strategic-Security Improvement and its International and Media Standing, accessed October 29, 2025, https-//israel-alma.org/the-gap-between-israels-strategic-security-improvement-and-its-international-and-media-standing/
- New CNAS Report Examines the Threat of Emerging AI Capabilities to Cybersecurity, accessed October 29, 2025, https-//www.cnas.org/press/press-release/new-cnas-report-examines-how-emerging-ai-capabilities-could-disrupt-the-cyber-offense-defense-balance
- AI and Autonomy in Future Warfare – CNAS, accessed October 29, 2025, https-//www.cnas.org/research/defense/the-future-of-warfare
- Acquiring Generative Artificial Intelligence for U.S. Department of Defense Influence Activities | RAND, accessed October 29, 2025, https-//www.rand.org/pubs/research_briefs/RBA3157-1.html
- Preparing for Next-Generation Information Warfare with Generative AI – Centre for International Governance Innovation, accessed October 29, 2025, https-//www.cigionline.org/documents/2897/Pauwels-Nov2024.pdf
- Automating Deception- AI’s Evolving Role in Romance Fraud, accessed October 29, 2025, https-//cetas.turing.ac.uk/publications/automating-deception-ais-evolving-role-romance-fraud
- An AI Revolution in Military Affairs? How Artificial Intelligence Could Reshape Future Warfare – RAND, accessed October 29, 2025, https-//www.rand.org/content/dam/rand/pubs/working_papers/WRA4000/WRA4004-1/RAND_WRA4004-1.pdf
- Defending the Homeland Against AI-Driven Information Warfare – Line of Departure, accessed October 29, 2025, https-//www.lineofdeparture.army.mil/Journals/Gray-Space/Archive/Fall-2025/Defending-Against-AI-Information-Warfare/
- AI-generated disinformation poses threat of misleading voters in 2024 election | PBS News, accessed October 29, 2025, https-//www.pbs.org/newshour/politics/ai-generated-disinformation-poses-threat-of-misleading-voters-in-2024-election
- Exploring Artificial Intelligence-Enhanced Cyber and Information Operations Integration, accessed October 29, 2025, https-//www.armyupress.army.mil/Journals/Military-Review/English-Edition-Archives/March-April-2025/AI-Cyber-Information-Operations-Integration/
- Digital Targeting- Artificial Intelligence, Data, and Military Intelligence | Journal of Global Security Studies | Oxford Academic, accessed October 29, 2025, https-//academic.oup.com/jogss/article/9/2/ogae009/7667104
- ideas-ai-goldrush-and-military-perspective-v1.6.pdf, accessed October 29, 2025, https-//www.cmu.edu/ideas-social-cybersecurity/events/ideas-ai-goldrush-and-military-perspective-v1.6.pdf



You must be logged in to post a comment.