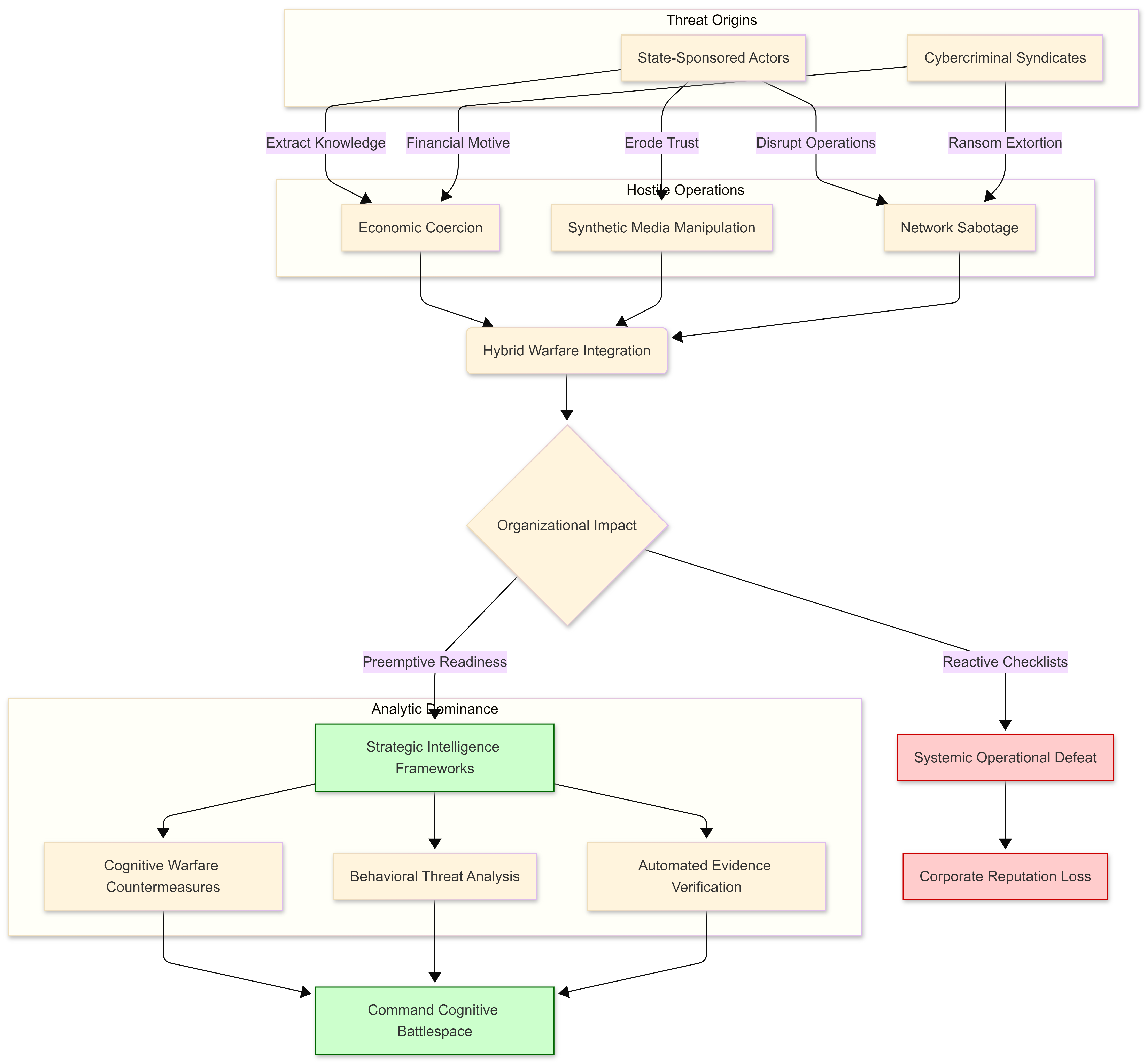
Analysts assess with high confidence that adversaries abandon traditional methods for hybrid warfare. Verified evidence indicates hostile groups blend economic coercion, synthetic media manipulation, and network sabotage. State-sponsored actors possess clear motives to extract proprietary knowledge. Cybercriminals intend to exploit vulnerabilities hidden within third-party logistics networks. Unverified adversary claims often obscure true operational targets.
Executives require structured analytic frameworks to secure the enterprise. Treadstone 71 integrates behavioral threat analysis and wargaming to provide foresight. Intelligence teams deploy targeted counter-narratives to neutralize disinformation campaigns. Operators evaluate threat actor motivations with moderate to high probability. Preemptive intervention intercepts operational sabotage before physical damage happens
We provide decision support engines and structured analytic frameworks to outmaneuver opponents. Professionals fuse artificial intelligence with the cultural nexus framework to build a preemptive cognitive army. Analysts detect, analyze, expose, counter, and contain threats before physical breaches happen. Integrated behavioral threat analysis maps actor motivations with moderate to high probability. Cyber psychological operations influencing through strategy shape the future battlespace.
Learn more – https://ow.ly/vArF50YJSwH



You must be logged in to post a comment.